rm_control
Loading...
Searching...
No Matches
ros_utilities.h File Reference
#include <ros/ros.h>
#include <XmlRpcException.h>
Include dependency graph for ros_utilities.h:
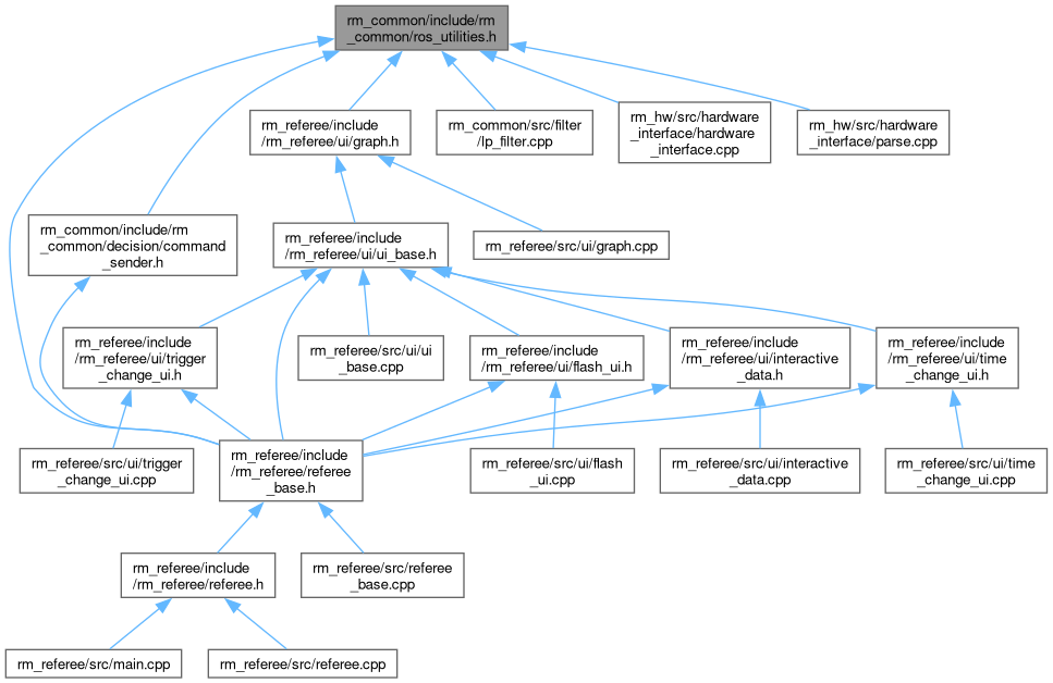
This graph shows which files directly or indirectly include this file:

Go to the source code of this file.

Functions

template<typename T >
getParam (ros::NodeHandle &pnh, const std::string &param_name, const T &default_val)
 
double xmlRpcGetDouble (XmlRpc::XmlRpcValue &value)
 
double xmlRpcGetDouble (XmlRpc::XmlRpcValue &value, int field)
 
double xmlRpcGetDouble (XmlRpc::XmlRpcValue &value, const std::string &field, double default_value)
 

Function Documentation

◆ getParam()

template<typename T >
T getParam ( ros::NodeHandle & pnh,
const std::string & param_name,
const T & default_val )

◆ xmlRpcGetDouble() [1/3]

double xmlRpcGetDouble ( XmlRpc::XmlRpcValue & value)
inline

◆ xmlRpcGetDouble() [2/3]

double xmlRpcGetDouble ( XmlRpc::XmlRpcValue & value,
const std::string & field,
double default_value )
inline

◆ xmlRpcGetDouble() [3/3]

double xmlRpcGetDouble ( XmlRpc::XmlRpcValue & value,
int field )
inline